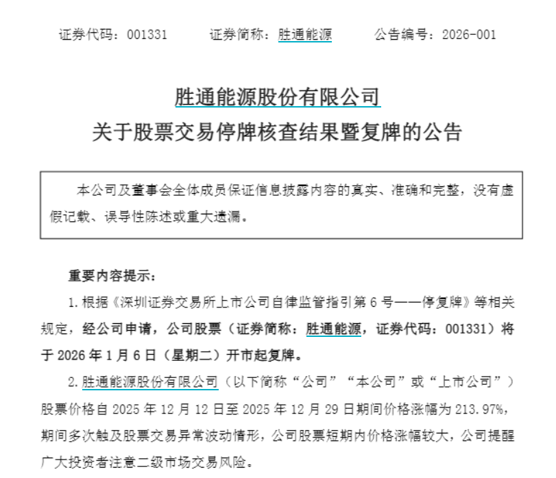
1月5日晚间,胜通能源(001331.SZ)公告称,停牌期间,公司就股票交易波动情况进行了核查。鉴于相关核查工作已完成,根据相关规定,经公司申请,公司股票将于2026年1月6日(星期二)开市起复牌。公司股票自2025年12月12日至12月29日期间价格涨幅为213.97%,公司股票短期内价格涨幅较大。公司未发现近期公共传媒报道了可能或已经对公司股票交易价格产生较大影响的未公开重大信息。近期公司经营情况正常,不存在内外部经营环境、相关业务发生重大变化的情形。

同日,胜通能源公告称,截至本公告披露日,收购方七腾机器人已将要约收购保证金合计1.12亿元存入证券登记结算机构指定的账户,七腾机器人参与本次收购的资金来源为自有资金及自筹资金,截至目前,自筹资金的申请仍在审批阶段,是否可以申请成功尚存在不确定性。

此前,2025年12月29日晚间,胜通能源发布公告,表示公司股票交易异常波动,已严重背离公司基本面,将自12月30日(星期二)开市起停牌,自核查结束并披露核查公告后复牌,预计停牌时间不超过3个交易日。
这场资本狂欢的导火索,源于七腾机器人有限公司(以下简称七腾机器人)及其一致行动人拟入主上市公司。
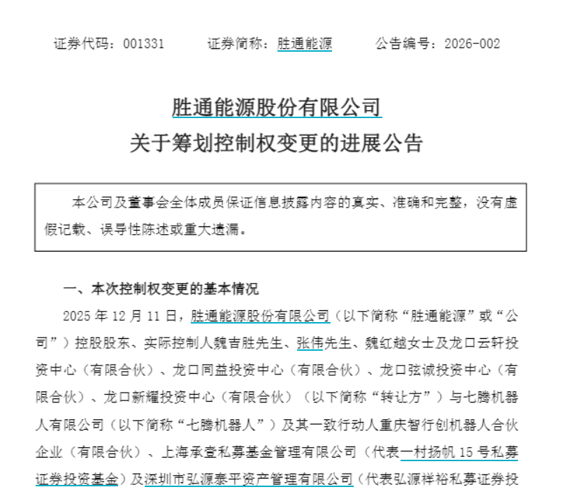
2025年12月11日,胜通能源披露重磅公告,重庆特种机器人企业七腾机器人有限公司(简称“七腾机器人”)拟通过“协议受让+部分要约收购”方式,合计斥资超16亿元持有胜通能源最多44.99%股份,成为控股股东。
胜通能源成立于2012年,于2022年登陆A股,主营业务为LNG采购、运输、销售以及原油运输服务。2025年前三季度,公司实现归母净利润4439.4万元,同比增长83.58%。
七腾机器人是一家专精特新“小巨人”企业,专注于特种机器人研发生产,核心产品包括防爆化工巡检机器人等。该公司创始人、实控人朱冬出生于1989年,毕业于重庆邮电大学,在校期间就创立了七腾团队。
21世纪经济报道发现,七腾机器人似乎正在复制此前智元机器人联合创始人邓泰华在上纬新材(688585.SH)上的资本运作——包括胜通能源资本市场的表现亦有重演上纬新材表现之姿态。