001280最大看点在于其独家垄断我国全部铀矿,而近年我国采用创新的从煤找铀和从
001280最大看点在于其独家垄断我国全部铀矿,而近年我国采用创新的从煤找铀和从油找铀方法探明铀储量居然全球第一!今年001280用独创技术使得其单个铀矿产能提升10倍的同时成本大幅下降!
2025-12-05 08:19:38 作者更新以下内容


我国铀储量全球第一!
2025-12-05 08:22:58 作者更新以下内容


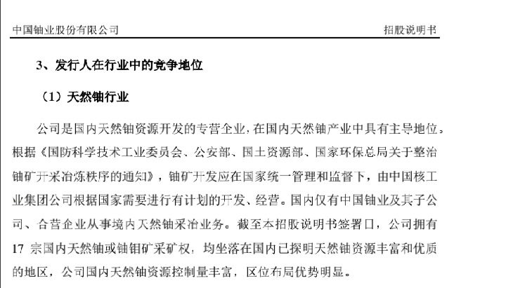
招股书表明001280垄断我国全部铀矿!
2025-12-05 08:25:53 作者更新以下内容


来自央视2台!
2025-12-05 11:48:55 作者更新以下内容

2025-12-05 21:46:59 作者更新以下内容
一、技术突破:从“呆矿”到千吨级铀矿基地
通过自主研发的CO₂ O₂第三代地浸采铀技术,将开采门槛从0.05%降至0.01%,使原本无法利用的低品位铀矿(如新疆砂岩型铀矿)实现经济开采。该技术实现“挖矿不见矿”,浸出率超83%,成本降至传统方法的几分之一 .
二、资源垄断与战略地位
国内唯一:作为中核集团旗下企业,独家拥有境内铀矿探采权,无行业竞争者。
资源储备:掌握6宗探矿权、19宗采矿权,包括全球第六大铀矿罗辛铀矿,并预测国内潜在铀资源量达289万吨。
国际布局:通过外购贸易参与全球市场,形成“国内开发 海外贸易”双保障体系。
2025-12-05 22:01:11 作者更新以下内容
中国的铀资源高度依赖进口,对外依存度常年维持在70%以上。2023年,我国进口天然铀1.7万吨,主要来自哈萨克斯坦(1.1万吨)和纳米比亚(5734吨),还从俄罗斯进口了467吨的U-235浓缩铀、钚及其化合物为了保障铀安全,我国实行“多条腿”走路:一是实施“铀矿找矿”行动,今年1月,在鄂尔多斯盆地泾川地区取得铀矿找矿重大突破,资源储量规模达特大型;二是加大海外合作.
郑重声明:用户在财富号/股吧/博客等社区发表的所有信息(包括但不限于文字、视频、音频、数据及图表)仅代表个人观点,与本网站立场无关,不对您构成任何投资建议,据此操作风险自担。请勿相信代客理财、免费荐股和炒股培训等宣传内容,远离非法证券活动。请勿添加发言用户的手机号码、公众号、微博、微信及QQ等信息,谨防上当受骗!
评论该主题
帖子不见了!怎么办?作者:您目前是匿名发表 登录 | 5秒注册 作者:,欢迎留言 退出发表新主题
温馨提示: 1.根据《证券法》规定,禁止编造、传播虚假信息或者误导性信息,扰乱证券市场;2.用户在本社区发表的所有资料、言论等仅代表个人观点,与本网站立场无关,不对您构成任何投资建议。用户应基于自己的独立判断,自行决定证券投资并承担相应风险。《东方财富社区管理规定》