
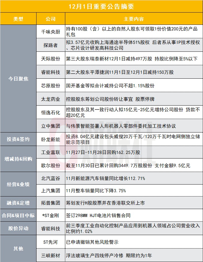
今日聚焦
【千味央厨:持有100股(含)以上的自然人股东可领取1份价值200元的产品礼包】
千味央厨(001215.SZ)公告称,公司将在2025年12月2日8:00至2025年12月16日24:00期间开展股东回馈活动。活动面向在2025年12月1日下午收市时持有公司股份100股(含)以上的股东,自然人股东可领取1份价值200元的产品礼包,法人股东可领取3份。
【探路者:拟3.57亿元收购上海通途半导体51%股权后者系从事IP技术授权、芯片设计研发高科技公司】
探路者(300005.SZ)公告称,公司拟以自有资金3.21亿元收购深圳贝特莱电子科技股份有限公司51%的股权。此外,公司还拟以自有资金3.57亿元收购上海通途半导体科技有限公司51%的股权。上海通途是一家专门从事IP技术授权、芯片设计研发的高科技公司,在图像及视频处理、高清智能显示技术领域拥有丰富的创新积累和应用储备。其IP技术授权业务主要面向图像及视频处理SoC芯片设计公司,已广泛应用于:手机AP芯片、AMOLED驱动芯片、AR/VR芯片、监控芯片、TV芯片、车载ADAS芯片等。屏幕桥接芯片主要实现各类型屏幕与手机主板间的适配互联。
【天际股份第三大股东瑞泰新材12月1日减持497万股持股比例降至5%以下】
天际股份(002759.SZ)公告称,公司于近日收到持股5%以上股东瑞泰新材出具的《简式权益变动报告书》,瑞泰新材于2025年12月1日通过集中竞价交易方式减持公司股份497万股,本次权益变动后,瑞泰新材持有公司股份2507万股,占公司总股本的4.999997%,持股比例降至5%以下。
【3连板睿能科技第二大股东平潭捷润11月1日至12月1日减持150万股】
睿能科技(603933.SH)公告称,股东平潭捷润于2025年11月1日至2025年12月1日,通过集中竞价方式减持公司股份150万股,占公司股份总数的0.72%。本次减持后,平潭捷润权益变动触及1%刻度,持股比例从4.59%降至3.87%。此次权益变动为平潭捷润履行此前披露的减持股份计划,不会导致公司控股股东及实际控制人发生变化。
【卧龙新能:投资8.04亿元建设包头威俊20万千瓦/120万千瓦时电网侧独立储能示范项目】
卧龙新能(600173.SH)公告称,公司同意通过下属公司包头威俊华腾新能源有限公司建设包头威俊20万千瓦/120万千瓦时电网侧独立储能示范项目,总投资8.04亿元。本项目为新建电网侧储能电站,运营模式即在电力现货市场条件下,作为电力现货市场主体参与电力现货市场交易,使得储能电站在电价低谷时段买入电量对储能电池充电,在电价高峰时段卖出电量向电网供电,利用电力现货价差获取收益。本次项目符合公司主业方向与发展定位,有助于公司新能源板块业务发展,增强公司在新能源行业的影响力和核心竞争力,提升公司盈利能力及可持续发展能力。
【芯原股份:国开基金等拟合计减持公司不超1.15%股份】
芯原股份(688521.SH)公告称,嘉兴时兴创业投资合伙企业(有限合伙)、嘉兴海橙创业投资合伙企业(有限合伙)、共青城文兴投资合伙企业(有限合伙)(合称“兴橙投资方”)合计持有公司7.55%的股份;济南国开科创产业股权投资合伙企业(有限合伙)(简称“国开基金”)持有公司0.40%的股份。兴橙投资方计划通过集中竞价和大宗交易方式,合计减持公司股份不超过525.86万股,减持比例不超过1%;国开基金计划通过集中竞价和大宗交易方式,合计减持公司股份不超过78.86万股,减持比例不超过0.15%。上述股东合计减持比例不超1.15%。
【太龙药业:控股股东筹划公司股份转让事宜股票停牌】
太龙药业(600222.SH)公告称,公司控股股东郑州泰容产业投资有限公司正在筹划公司股份转让事宜,可能导致公司控制权变更。公司股票自2025年12月2日起停牌,预计停牌时间不超过2个交易日。
【恒逸石化:控股股东及其一致行动人拟15亿元-25亿元增持公司股份贷款不超20亿元】
恒逸石化(000703.SZ)公告称,公司控股股东恒逸集团及其一致行动人恒逸投资拟自公告披露之日起6个月内,以自有资金及股份增持专项贷款,通过深圳证券交易所交易系统以集中竞价、大宗交易及协议转让方式增持公司股份,增持金额不低于15亿元,不高于25亿元,增持价格区间为不超过10元/股。增持主体将根据市场情况择机实施增持计划。此外,中信银行股份有限公司杭州萧山支行和中国建设银行股份有限公司宁波市分行于近日分别向恒逸集团出具《贷款承诺函》,同意为恒逸集团增持公司股份提供不超过10亿元的股票增持专项贷款支持,承诺函有效期自签发之日起一年。
【拓普集团:筹划发行H股股票并在香港联交所上市】
拓普集团(601689.SH)公告称,为加速推进国际化战略,完善海外产能布局,强化全球客户服务能力,公司拟筹划发行境外股份(H股)并在香港联合交易所有限公司上市。目前相关细节尚未确定,且需经过相关监管机构的批准、核准或备案。该事项尚需提交公司董事会和股东会审议。
【立中集团:与伟景智能签署人形机器人零部件委托加工技术协议】
立中集团(300428.SZ)公告称,公司近日进一步与伟景智能签署了《人形机器人零部件委托加工技术协议》,伟景智能特委托公司进行机器人零部件的材料选型、设计研发及后续深加工工作。公司将凭借在高端铝合金材料研发、压铸及CNC精密加工等方面的技术积淀,进一步拓展公司高性能变形铝合金、超高强铸造铝合金等轻量化材料和零部件在人形机器人等新兴行业的应用场景,同步完善人形机器人的组装和配套服务能力,为公司积累该领域核心项目经验。同时,公司拟在上海嘉定区IRIC智能制造与机器人国际联创中心成立上海立中机器人科技有限公司,该公司将聚焦机器人轻量化材料及零部件的研发创新与市场销售,进一步深化公司机器人产业布局。
【拟回购价格上限调整后次日即开启回购工业富联11月27日-11月28日回购162.25万股】
工业富联(601138.SH)公告称,截至2025年11月30日,公司通过上海证券交易所交易系统以集中竞价交易方式累计回购公司股份931.99万股,占公司目前总股本0.05%,回购最高价格人民币63.40元/股,回购最低价格人民币18.40元/股,使用资金总额人民币2.47亿元(不含交易佣金、过户费等交易费用)。
投资&签约
【上汽集团:子公司上汽金控拟参与设立投资基金重点投向智能电动汽车产业生态及其上下游延伸的泛科技制造赛道】
上汽集团(600104.SH)公告称,公司全资子公司上汽金控拟与浙江财通、宁波甬元、余姚舜欣、国泰君安证裕、上海恒屹皓、恒旭资本共同出资设立宁波甬元隽昇股权投资合伙企业(有限合伙),基金首次认缴规模为人民币10.9亿元,其中上汽金控认缴出资2.7亿元,持有其24.8%份额。基金投资方向围绕新质生产力,重点投向智能电动汽车产业生态及其上下游延伸的泛科技制造赛道。
增减持&回购
【永泰能源:拟使用3亿元-5亿元回购股份用于注销】
永泰能源(600157.SH)公告称,公司第十二届董事会第二十五次会议审议通过回购股份方案,拟使用30,000万元至50,000万元自有资金及自筹资金,以不超过2.50元/股价格回购公司部分A股股票,用于注销以减少注册资本。回购期限自股东会审议通过之日起至回购完成之日止。同时,董事会决定于2025年12月22日召开2025年第三次临时股东会审议该方案。
【茂业商业:控股股东一致行动人11月28日至12月1日减持2511.35万股】
茂业商业(600828.SH)公告称,公司控股股东一致行动人包头市茂业城市商业管理有限公司于2025年11月28日至12月1日期间,通过集中竞价及大宗交易方式减持公司股份合计2511.35万股,占公司总股本的1.45%。权益变动后,包头茂业商管及其一致行动人合计持有公司股份14.72亿股,占公司总股本的85.00%。
【沃尔德:股东拟合计减持不超1.91%公司股份】
沃尔德(688028.SH)公告称,实际控制人杨诺因个人资金需求,拟减持不超过128.5万股,占公司总股本比例不超过0.85%,其中通过集中竞价方式减持不超过53万股,通过大宗交易方式减持不超过75.5万股;庞红拟减持不超过44.8万股,占公司总股本比例不超过0.30%;陈涛拟减持不超过30万股,占公司总股本比例不超过0.20%;李清华拟减持不超过23万股,占公司总股本比例不超过0.15%;唐文林拟减持不超过28.1万股,占公司总股本比例不超过0.19%;张宗超拟减持不超过26.9万股,占公司总股本比例不超过0.18%;范笑颜拟减持不超过5.18万股,占公司总股本比例不超过0.03%;张士凤拟减持不超过1.75万股,占公司总股本比例不超过0.01%。上述减持计划期间为2025年12月24日至2026年3月23日,减持方式为集中竞价或大宗交易,减持原因为个人资金需求。
【顺丰控股:已回购A股股份3251.49万股总金额约12.99亿元】
顺丰控股(002352.SZ)公告称,公司自2025年9月3日起实施回购,截至11月30日,通过集中竞价方式回购A股股份3251.49万股,回购总金额约为12.99亿元(不含交易费用)。回购股份占公司目前总股本的0.65%,平均成交价为39.98元/股。本次回购符合相关法律法规和公司既定的回购方案。
【华夏幸福:平安人寿及其一致行动人10月20日至10月21日减持781.55万股】
华夏幸福(600340.SH)公告称,持股5%以上股东中国平安人寿保险股份有限公司及其一致行动人平安资产管理有限责任公司(代受托产品)在2025年10月20日至2025年10月21日通过集中竞价方式累计减持公司股份781.55万股,占公司总股本的0.20%。
【歌尔股份:截至11月30日已累计回购3449.7万股股份支付金额9.5亿元】
歌尔股份(002241.SZ)公告称,截至2025年11月30日,公司通过回购专用证券账户使用自有资金和自筹资金以集中竞价交易方式累计回购股份3449.70万股,占公司总股本的比例为0.97%,最高成交价为34.09元/股,最低成交价为20.35元/股,支付金额为9.50亿元(不含交易费用)。
【中微公司:截至11月30日已累计出售8.63万股】
中微公司(688012.SH)公告称,公司于2024年2月8日至4月30日期间累计回购股份209.63万股,占总股本的0.33%。回购的股份用于维护公司价值及股东权益,计划在12个月后采用集中竞价交易方式出售。2025年10月30日,公司披露了减持计划,计划在15个交易日后的3个月内减持不超过209.63万股已回购股份。截至11月30日,公司已累计出售8.63万股,减持均价为273.55元/股,减持总金额为2360.04万元。减持后,公司仍持有201万股回购股份。
【2连板顺灏股份:截至2025年11月30日累计回购1344.64万股】
顺灏股份(002565.SZ)公告称,截至2025年11月30日,公司通过股票回购专用证券账户以集中竞价交易方式回购股份,累计回购股份数量为13,446,415股,占公司目前总股本的1.2685%。最高成交价为7.70元/股,最低成交价为7.19元/股,支付总金额为99,989,402.45元(不含交易费用)。
【汇通控股:拟以3000万元-5000万元回购公司股份】
汇通控股(603409.SH)公告称,公司拟回购不低于3000万元且不超过5000万元的公司股份,用于实施股权激励或员工持股计划。回购价格不超过40元/股,回购期限为自董事会审议通过之日起不超过12个月。公司董事、高级管理人员、控股股东、实际控制人及一致行动人、持股5%以上的股东在未来3个月、未来6个月无明确的减持股份计划。
经营&业绩
【北汽蓝谷:11月新能源汽车销量同比增长112.71%】
北汽蓝谷(600733.SH)披露子公司北京新能源汽车股份有限公司2025年11月份产销快报,当月产量为31935辆,同比增长180.57%;销量为32328辆,同比增长112.71%。今年累计产量达17.07万辆,同比增长115.30%;累计销量达17.44万辆,同比增长78.93%。
【上汽集团:11月整车销量同比下降3.75%】
上汽集团(600104.SH)发布2025年11月份产销快报,11月整车销量46.08万辆,同比下降3.75%,其中新能源汽车销量20.94万辆,同比增长19.75%。本年累计实现整车销量410.81万辆,同比增长16.38%;其中新能源汽车销量149.89万辆,同比增长38.79%。
合同&项目中标
【*ST金刚:签订298MW HJT电池片销售合同】
*ST金刚(300093.SZ)公告称,下属子公司香港金刚与南亚客户签订了298MW HJT电池片销售合同,预计合同累计金额占公司2024年度经审计主营业务收入的50%以上且超过1亿元。该合同自双方签字盖章后生效,履行将对公司2025年经营业绩产生积极影响。同时,公司提示存在不能按期完成交货导致违约责任,以及光伏市场、国家政策、经济等不可预见因素影响合同执行的风险。
股价异动
【睿能科技:前三季度工业自动化控制产品应用到机器人领域占公司营业收入比例约1.02%】
睿能科技(603933.SH)公告称,公司股票交易于2025年11月26日至28日连续三个交易日内日收盘价格涨幅偏离值累计达到20%,12月1日再次涨停。公司澄清,其工业自动化控制产品主要应用于纺织、机床加工等领域,2025年前三季度应用到机器人领域的营业收入金额约1,678万元,占公司营业收入比例约1.02%,后续业绩增长存在较大不确定性,对公司业绩无重大影响。此外,公司股东平潭捷润已通过集中竞价方式减持公司1,50万股,仍处于减持计划期间。
【国晟科技:股价累计涨幅显著偏离基本面股权收购事项在实施过程中存在变动的可能】
国晟科技(603778.SH)公告称,公司股价自2025年11月24日至12月1日的6个交易日内有5个交易日以涨停价收盘,累计涨幅达73.47%,明显高于同期行业及上证指数涨幅。公司市净率10.46,高于行业平均水平。公司于2025年11月25日披露了《关于收购铜陵市孚悦科技有限公司100%股权的公告》,本次股权收购事项在实施过程中存在变动的可能;交易完成后,公司对标的公司业务技术、业务团队等多方面整合存在不确定性;标的公司存在无法按照约定实现业绩承诺的风险;公司存在大额商誉减值的风险,可能对公司未来的当期损益造成不利影响。
【4天3板梅雁吉祥:主营业务水力发电、测绘地理信息未发生重大变化】
梅雁吉祥(600868.SH)发布风险提示公告,截至本公告披露日,公司市场环境或行业政策未发生重大调整、生产成本和销售等情况亦未出现大幅波动。公司主营业务水力发电、测绘地理信息未发生重大变化。公司生产经营活动正常,内部生产经营秩序正常,基本面没有发生重大变化,主营业务结构未发生重大变化,内外部经营环境未发生重大变化。
其他
【ST先河:已申请撤销其他风险警示】
ST先河(300137.SZ)公告称,公司已向深圳证券交易所提交撤销其他风险警示的申请。公司股票能否撤销其他风险警示,尚需经深圳证券交易所审核,存在不确定性。公司已就行政处罚决定所涉事项对相应年度财务会计报告进行追溯重述,且自中国证监会作出行政处罚决定书之日起已满十二个月。公司不存在其他被实施风险警示的情形。
【三峡新材:浮法玻璃生产四线停产冷修期限约为1年】
三峡新材(600293.SH)公告称,公司拟对浮法玻璃生产四线进行停产冷修,以优化产线效能、提高运营效率。本次停产冷修预计自2025年11月30日起,期限约为1年。预计将对公司本年度经营业绩产生一定影响,具体金额以审计结果为准。