2025年末,资本市场的目光被两条看似无关的线索牵引交织。
一边是低调潜行二十余年的商界奇人段永平,突然密集出现在公众视野,从特斯拉投资谈到财富哲学,甚至不惜推翻对马斯克的过往评价,一句“不做朋友但可以投资”,让这位“步步高教父”的每一次发声都成为舆论焦点。
另一边,曾因 "国民神车" 光环崛起、又因连续六年亏损超250亿元陷入绝境的众泰汽车,正悄然完成一场关键的人事换血——新一届管理层中,韩必文、李立忠等“奇瑞系”老将与许明哲、严敏霞等步步高背景高管相继就位,勾勒出“产业+资本”的重组轮廓。
这场跨越电子消费与汽车制造两大领域的人事交集,引发外界连锁猜想。有人将段永平的高调亮相解读为“造车前哨”,认为其正通过资本网络布局整车制造;也有分析称奇瑞汽车欲借众泰上市平台实现A股落地,完成新能源战略升级。
值得注意的是,截至目前,无论是段永平本人及步步高集团,还是奇瑞汽车,均未通过公告或官方渠道确认对众泰汽车的直接投资或接管意图,奇瑞汽车方面相关工作人员向《每日经济新闻》记者直接回应其为“不实消息”。
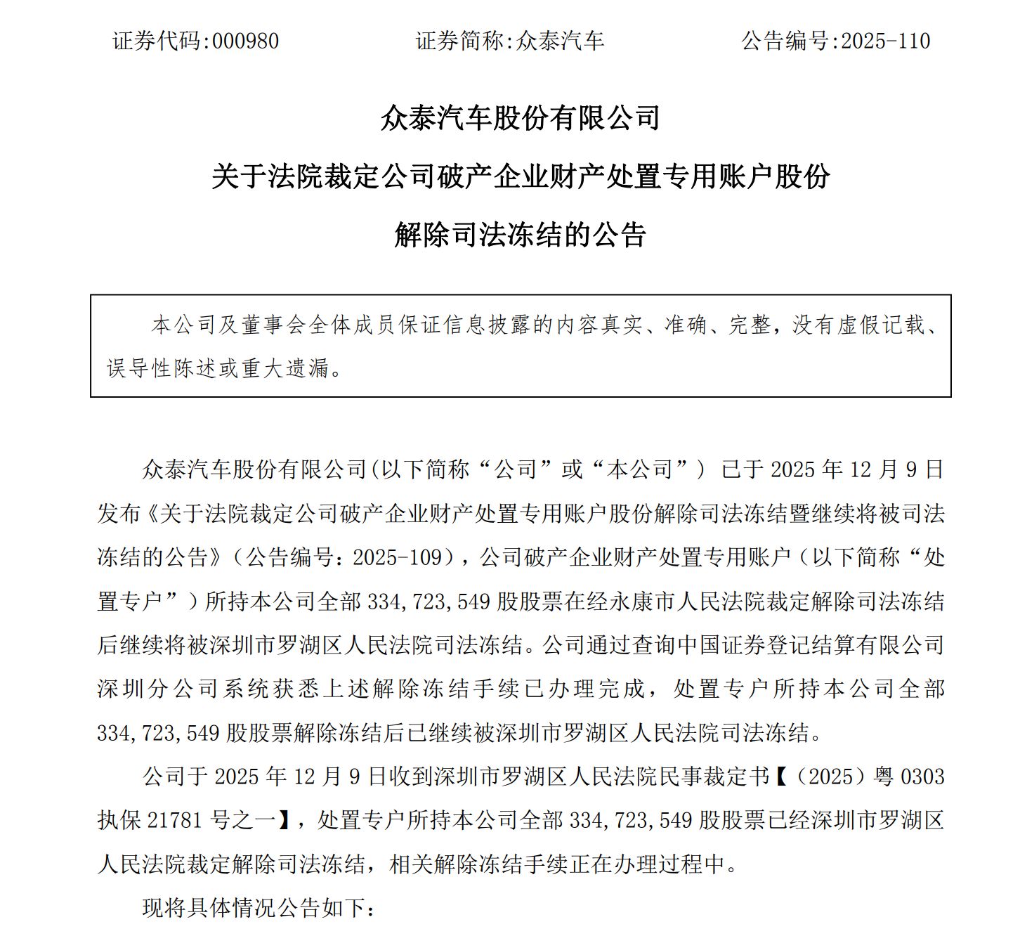
众泰汽车的公告板则成为唯一的事实出口。12月8日和12月9日晚间,众泰汽车(000980.SZ)连续发布两则公告:3.35亿股被解除司法冻结后计划处置不超1.51亿股,所获约5.8亿元资金将全部用于整车复产。

此前的人事任命已全面落地,“奇瑞系”高管主导生产制造,“步步高系”高管分管财务与资本运作。这场充满故事与遐想的组织架构搭建,更像是一家濒危车企寻求自救的最后一搏。
“重出江湖的事情绝对不会发生”
段永平的商业生涯充满传奇性。
1989年,段永平南下广东接手了一家濒临倒闭的国营小厂时,该厂年亏损达200万元。段永平抓住当时游戏机在国内供不应求的机遇,推出价格仅为进口产品四分之一的小霸王游戏机,迅速占领市场,并一举让厂子起死回生,成为上世纪90年代中国电子行业的标杆企业。
1995年创立的步步高电子,成为段永平商业生涯的又一起点与基石。这家以复读机、VCD等电子产品起家的企业,再次凭借精准的市场定位与渠道深耕,迅速跻身中国电子消费领域头部阵营。随后,段永平通过股权架构设计,孵化出 OPPO、vivo两大手机品牌,并构建起覆盖消费电子全产业链的商业版图。
在投资领域,段永平以“价值投资”著称。早年“抄底”网易、重仓苹果等成功案例,让他成为国内价值投资圈的标杆人物。近段时间的密集亮相中,段永平多次强调投资的核心逻辑:“买股票就是买公司,关键看商业模式和企业文化。”
这种理念在其特斯拉投资决策中体现出来——从最初对马斯克个人的质疑,到亲身体验Model Y后高调加仓,段永平用“不做朋友但可以投资”的表态,表明了其投资逻辑,而资本市场也对其投资方向的变化保持高度敏感。
尽管看好特斯拉,但段永平仍对于当前新能源汽车行业做出了冷静甚至冷酷的判断。“现在看到的电动车大部分都会死掉,这个我可以肯定。”在近期的一场访谈中,段永平直言不讳地表示,当下的竞争格局让他想起当年做游戏机的时代——数百家企业混战,最终只有少数几家能够存活并盈利。
而早在2021年,段永平就曾回应“段永平重出江湖,联合OPPO、vivo造车”的传闻称,“20年前就退休了。很多年前就说过,今天再次说一下,‘重出江湖’的事情绝对不会发生的。顺便说下,还没听说过我们要造车,了解一下倒是可能的”。
尽管段永平本人表态不会造车,但他一手孵化的OPPO、vivo,近年来已在汽车产业链上下游持续布局——不仅在车规级芯片、智能座舱等技术领域加大投入,更在人才端密集吸纳汽车行业专业力量,其向汽车领域渗透的迹象日益明显。同时也有消息称,众泰汽车新一届董事会、监事会及高级管理层中,至少有三位成员带有“步步高系”背景。
这也让市场纷纷猜测,“步步高系”是否会借助众泰汽车这一潜在载体正式入局。作为手握新能源汽车生产资质与现成产能的标的,众泰汽车对意图切入造车赛道的资本而言,无疑是具备实用价值的“壳资源”。而且这与段永平过往在传统行业低谷期精准介入的投资逻辑高度契合。加之“步步高系”资本近年来的活跃扩张,更放大了这种想象空间——然而,这一切仍停留在猜测层面。
福建华策品牌定位咨询创始人詹军豪接受《每日经济新闻》记者采访时表示,步步高系高管擅长资本运作与公司治理,如果能入局帮众泰理顺股权和债务问题,其沉淀的下沉市场运营经验、线下渠道资源,还可赋能众泰创新销售模式,适配下沉市场,为其注入新运营思维。
多位“奇瑞系”背景高管入局众泰
众泰汽车近年来的处境与段永平倡导的“价值投资”南辕北辙。
今年9月,《每日经济新闻》记者曾实地走访众泰汽车杭州工厂,曾经的涂装车间、焊装车间和钣金库显得格外“凄凉”——空旷破败,碎石、玻璃碴、污水满地,到处都是漏风的窗户。“这里已经不属于众泰汽车,早就被卖掉了。”一位不愿透露姓名的厂区工作人员向记者表示。
财报资料显示,众泰汽车从2019年起,连续六年巨额亏损,至今已经累计亏损超250亿元。2025年上半年,众泰汽车实现营业收入约2.8亿元、净亏损1.48亿元,资产负债率达到了97.28%,归属母公司股东权益仅剩8725万元。
而经营情况堪忧的众泰汽车却在A股市场跑出强烈反差。自今年10月以来,众泰汽车股价逆势上涨,公司总市值一度突破200亿元。
股价异动的导火索,或源于众泰汽车一系列人事变动。今年10月,成为新任董事长的李立忠曾任奇瑞新能源汽车董事长,主导过奇瑞 "全面新能源化" 战略;11月,在奇瑞体系内工作近20年,曾负责奇瑞捷豹路虎、观致汽车的生产制造与质量管理韩必文上任众泰汽车总裁。这二人共同构成了众泰汽车管理层的核心力量。除此之外,众泰汽车董事会中,林隆华(原奇瑞监事会主席)、吴东林(原奇瑞商用车国际事业部高管)等“奇瑞系”成员相继就位,在6席非独立董事中,“奇瑞系”背景高管占据3席。
多位“奇瑞系”背景高管入局众泰汽车,一度被行业解读和猜测为奇瑞汽车或将参与众泰汽车的重组。但目前并无任何官方信息流出,奇瑞汽车相关工作人员也表示此为“不实消息”。
不论“奇瑞系”背景高管的入局是否只是个人职业选择,福建华策品牌定位咨询创始人詹军豪接受《每日经济新闻》记者采访时都表示,“奇瑞系”高管能给众泰汽车带来多方面核心赋能,可注入成熟的整车制造、品控与供应链体系,还能借鉴此前新能源战略和国际化经验,助力众泰汽车盘活产能、推进新能源转型并拓展海外市场,同时重塑其产品口碑。
在汽车行业洗牌进入深水区的2025年末,众泰汽车的重组大戏已成为观察产业格局与资本逻辑的关键样本。
按照段永平“买股票就是买公司”的核心投资逻辑,众泰汽车当前的重组本质上似是一场对“价值重构”的冒险尝试。一边是“步步高系”高管们资本运作和消费电子基因的潜在赋能,一边是“奇瑞系”高管的制造功底与新能源经验的现实注入,这家车企正试图在双重力量的交织中实现绝境重生。
这一次,众泰汽车能成功吗?