南天信息全额缴纳超5000万元税款及滞纳金,前三季净利由盈转亏
来源:深圳商报·读创
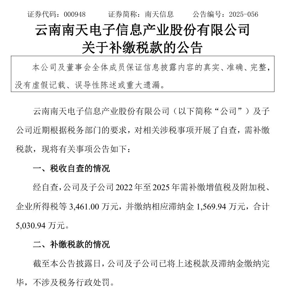
12月30日,南天信息(000948)发布公告,公司及子公司近期根据税务部门的要求,对相关涉税事项开展了自查,需补缴税款。
经自查,公司及子公司2022年至2025年需补缴增值税及附加税、企业所得税等合计3461万元,并缴纳相应滞纳金1570万元,合计5031万元。

截至本公告披露日,公司及子公司已将上述税款及滞纳金缴纳完毕,不涉及税务行政处罚。
南天信息提到,根据《企业会计准则第28号——会计政策、会计估计变更和差错更正》,上述补缴税款及滞纳金事项不属于前期会计差错,不涉及前期财务数据追溯调整。公司及子公司补缴上述税款及滞纳金将计入2025年当期损益,预计将影响公司2025年度归属于上市公司股东的净利润5030.94万元,最终以2025年度经审计的财务报表为准。本事项不会对公司的正常经营产生重大影响,敬请广大投资者注意投资风险。
资料显示,南天信息主营业务涉及软件开发及服务、集成解决方案、IT产品销售及产业互联网等。
2025年前三季度,南天信息实现营收70.91亿元,同比增长21.9%;归属于上市公司股东的净利润-1090万元,同比下降119.49%。
截至12月30日收盘,南天信息报17.84元/股,公司总市值69.56亿元。
来源:读创财经
郑重声明:用户在财富号/股吧/博客等社区发表的所有信息(包括但不限于文字、视频、音频、数据及图表)仅代表个人观点,与本网站立场无关,不对您构成任何投资建议,据此操作风险自担。请勿相信代客理财、免费荐股和炒股培训等宣传内容,远离非法证券活动。请勿添加发言用户的手机号码、公众号、微博、微信及QQ等信息,谨防上当受骗!
评论该主题
帖子不见了!怎么办?作者:您目前是匿名发表 登录 | 5秒注册 作者:,欢迎留言 退出发表新主题
温馨提示: 1.根据《证券法》规定,禁止编造、传播虚假信息或者误导性信息,扰乱证券市场;2.用户在本社区发表的所有资料、言论等仅代表个人观点,与本网站立场无关,不对您构成任何投资建议。用户应基于自己的独立判断,自行决定证券投资并承担相应风险。《东方财富社区管理规定》