视觉中国:实际控制人拟减持不超1.85%股份
来源:理财周刊-财事汇
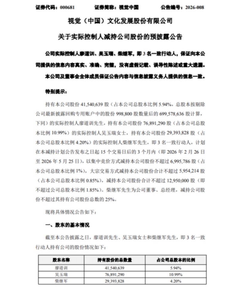
视觉中国(000681.SZ)1月27日晚间公告称,实际控制人廖道训、吴玉瑞、柴继军三人作为一致行动人,计划于2026年2月26日至2026年5月25日合计减持不超1295万股,占公司总股本不超1.85%。

公开资料显示,视觉(中国)文化发展股份有限公司位于北京市朝阳区酒仙桥北路甲10号院204号楼2层/3层,成立日期1994年5月28日,上市日期1997年1月21日,公司主营业务涉及电视剧的摄制出品业务,主题公园室内智能娱乐和特种影视项目动漫设计,创意类和编辑类视觉素材(图片、视频等)的销售及增值服务业务。主营业务收入构成为:视觉内容与服务99.92%,其他0.08%。
视觉中国2025年三季度业绩报告显示,2025年前三季度,公司营业收入营收6.10亿元,同比微增0.30%,但归母净利润7,431.40万元,同比下降9.03%。
截至1月28日10点25分,视觉中国的股价26.9元/股,总市值188亿元,市盈率168。
郑重声明:用户在财富号/股吧/博客等社区发表的所有信息(包括但不限于文字、视频、音频、数据及图表)仅代表个人观点,与本网站立场无关,不对您构成任何投资建议,据此操作风险自担。请勿相信代客理财、免费荐股和炒股培训等宣传内容,远离非法证券活动。请勿添加发言用户的手机号码、公众号、微博、微信及QQ等信息,谨防上当受骗!
评论该主题
帖子不见了!怎么办?作者:您目前是匿名发表 登录 | 5秒注册 作者:,欢迎留言 退出发表新主题
温馨提示: 1.根据《证券法》规定,禁止编造、传播虚假信息或者误导性信息,扰乱证券市场;2.用户在本社区发表的所有资料、言论等仅代表个人观点,与本网站立场无关,不对您构成任何投资建议。用户应基于自己的独立判断,自行决定证券投资并承担相应风险。《东方财富社区管理规定》