格力电器:股东珠海明骏拟减持不超1.12亿股
来源:理财周刊-财事汇
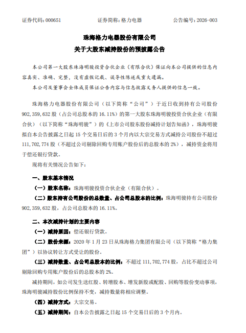
2月25日,珠海格力电器股份有限公司(证券简称:格力电器)发布公告称,公司第一大股东珠海明骏投资合伙企业(有限合伙)计划减持不超过111,702,774股公司股份,占公司剔除回购专用账户股份后的总股本的2%。减持方式为大宗交易,减持资金将用于偿还银行贷款。珠海明骏持有公司股份902,359,632股,占公司总股本的16.11%。

减持计划自公告披露之日起15个交易日后的3个月内进行。珠海明骏承诺的股份锁定期已经届满,本次减持计划不存在违反其股份锁定承诺的情形。本次减持计划的实施不会导致公司控制权发生变更,也不会对公司治理结构及持续经营产生重大影响。
公开资料显示,格力电器成立于1989年12月13日,注册资本601573.0878万人民币,法定代表人董明珠,注册地址为珠海横琴新区汇通三路108号办公608。主营业务为生产销售空调器、自营空调器出口业务及其相关零配件的进出口业务。
格力电器2025年三季度业绩报告显示,2025年前三季度,公司营业收入营收1371.80亿元,同比下降6.50%;归属于上市公司股东的净利润为214.61亿元,同比下降2.27%。
截至2月26日10点08分,格力电器的股价37.71元/股,总市值2113亿元,市盈率6.7。
郑重声明:用户在财富号/股吧/博客等社区发表的所有信息(包括但不限于文字、视频、音频、数据及图表)仅代表个人观点,与本网站立场无关,不对您构成任何投资建议,据此操作风险自担。请勿相信代客理财、免费荐股和炒股培训等宣传内容,远离非法证券活动。请勿添加发言用户的手机号码、公众号、微博、微信及QQ等信息,谨防上当受骗!
评论该主题
帖子不见了!怎么办?作者:您目前是匿名发表 登录 | 5秒注册 作者:,欢迎留言 退出发表新主题
温馨提示: 1.根据《证券法》规定,禁止编造、传播虚假信息或者误导性信息,扰乱证券市场;2.用户在本社区发表的所有资料、言论等仅代表个人观点,与本网站立场无关,不对您构成任何投资建议。用户应基于自己的独立判断,自行决定证券投资并承担相应风险。《东方财富社区管理规定》