风华高科:持股5%以上股东减持602.37万股,不再超5%持股
来源:理财周刊-财事汇
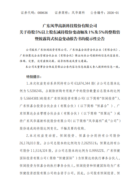
2月8日,风华高科(000636.SZ)公告称,股东恒阔投资、恒嘉合、恒聚达为一致行动人,于2026年1月22日至2月5日通过集中竞价合计减持602.37万股,占总股本0.520626%。变动前,三者共持股6387.43万股,占比5.520624%;变动后,三者持股降至5785.06万股,占4.999998%,不再是持股5%以上股东。本次减持符合法规,不会导致公司控制权变更。

公开资料显示,公司是从事电子元器件及电子材料研发、生产、销售的国有控股上市公司。1984年成立,1996年在深交所挂牌上市,2008年广东省广晟控股集团有限公司入主风华高科。经过40年的专注发展,风华高科已成为内资企业中创新能力领先、综合规模较大、产品种类较全的电子元器件整合配套供应商,在国内率先突破多项核心材料关键技术。
风华高科2025年三季度业绩报告显示,2025年前三季度,公司营业收入营收41.08亿元,同比增长15.00%;归属于上市公司股东的净利润为2.28亿元,同比下降13.95%。
截至2月9日10点27分,风华高科的股价21.12元/股,总市值244亿元,市盈率81.4。
郑重声明:用户在财富号/股吧/博客等社区发表的所有信息(包括但不限于文字、视频、音频、数据及图表)仅代表个人观点,与本网站立场无关,不对您构成任何投资建议,据此操作风险自担。请勿相信代客理财、免费荐股和炒股培训等宣传内容,远离非法证券活动。请勿添加发言用户的手机号码、公众号、微博、微信及QQ等信息,谨防上当受骗!
评论该主题
帖子不见了!怎么办?作者:您目前是匿名发表 登录 | 5秒注册 作者:,欢迎留言 退出发表新主题
温馨提示: 1.根据《证券法》规定,禁止编造、传播虚假信息或者误导性信息,扰乱证券市场;2.用户在本社区发表的所有资料、言论等仅代表个人观点,与本网站立场无关,不对您构成任何投资建议。用户应基于自己的独立判断,自行决定证券投资并承担相应风险。《东方财富社区管理规定》