今年汽车行业最受关注的大事——东风长安重组一事出现重大变化!业内人士指出,这一调整后,长安汽车的地位得到明显提升,话语权大增。截至今日午间收市,A股市场东风股份报7.38元,跌幅一度超过7%;而长安汽车报12.76元,升1.59%。下午开盘后,东风股价仍保持7%左右跌幅,长安股价则一度拉升超5%。
东风长安同日发重组变化公告
东风股票一度跌超7%
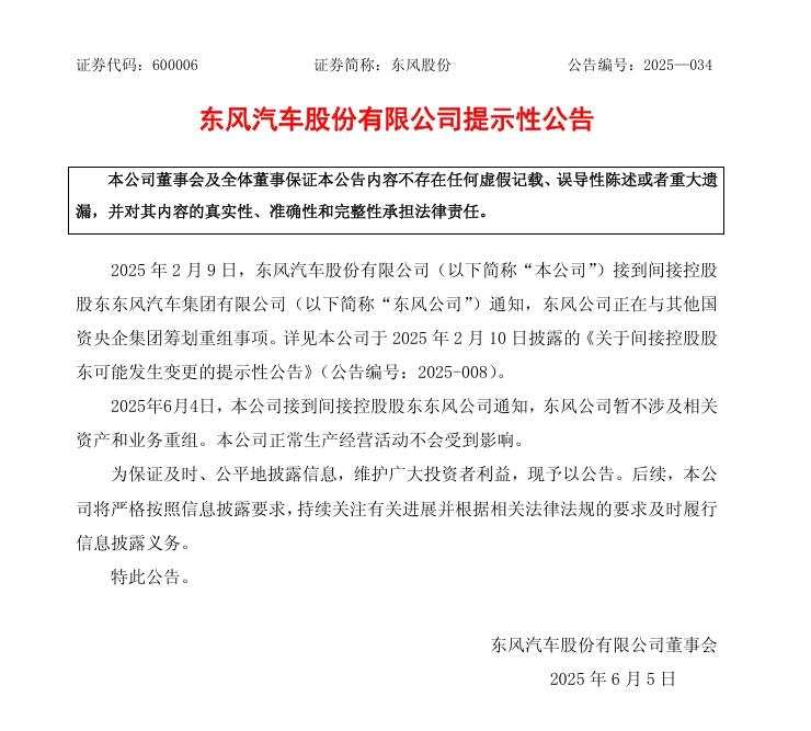
6月5日,东风股份公告称,该公司接到间接控股股东东风公司通知,东风公司暂不涉及相关资产和业务重组,公司正常生产经营活动不会受到影响。

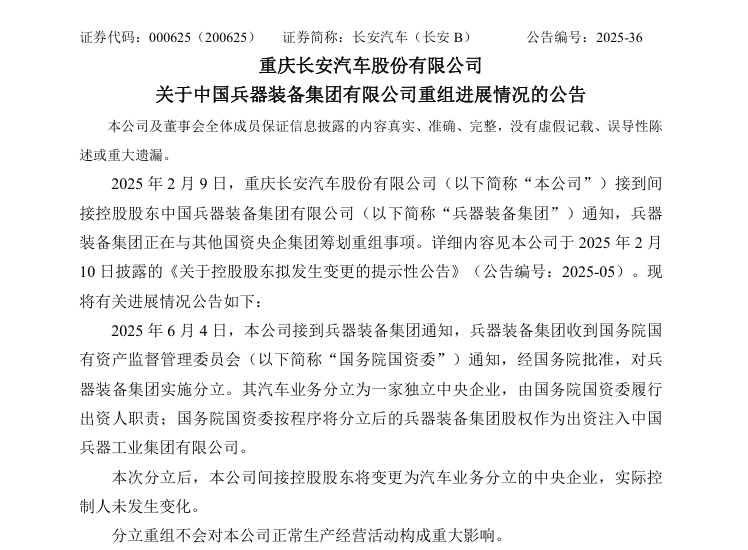
而长安汽车也于同日发公告称,公司接到兵器装备集团通知,兵器装备集团收到国务院国有资产监督管理委员会通知,经国务院批准,对兵器装备集团实施分立。其汽车业务分立为一家独立中央企业,由国务院国资委履行出资人职责国务院国资委按程序将分立后的兵器装备集团股权作为出资注入中国兵器工业集团有限公司。本次分立后,公司间接控股股东将变更为汽车业务分立的中央企业,实际控制人未发生变化。分立重组不会对公司正常生产经营活动构成重大影响。

截至午间收市,A股市场东风股份报7.38元,跌幅一度超过7%;而长安汽车报12.76元,升1.59%。
“新公司”才是独立央企,
长安是其下级单位?
对于此次的公告,业内出现了不同的解读声音。有的认为,双方“合并”一事就此告吹; 也有的推测,这是为日后“重组”铺路。在不少行业人士看来,长安发布的公告,意味着长安汽车将正式升级为部级央企,地位与东风汽车平级。当双方可以平等对话之后,也为后续整合清除了阻力。
早在今年2月双方传出重组消息后,人们就为谁主导产生了猜想。若以2024年的表现对比,长安汽车的数据无疑更为亮眼。
销量方面,长安汽车在2024年全年销量达到268.3万辆,东风汽车同期销量为189.59万辆。无论是出口销量、新能源车销量以及自主品牌销量,长安汽车都明显占据明显优势。财务数据上,长安汽车去年全年营收1597.33亿元,同比上升5.58%;东风汽车为1061.97亿元,同比上升6.86%。长安汽车去年净利润为73.21亿元,同比下跌35.37%;东风汽车净利润为0.58亿元,扭亏为盈。
东风汽车集团与长安汽车之前存在地位或资源不对等的情况,此次长安汽车分立为独立中央企业,级别显著提升。不过,单位级别上,长安汽车是正厅级,而东风汽车是副部级,长安要低于东风。因此,谁应占主导产生了不同的声音。
经过此次公告透露的重大变化,有业内人士认为,长安汽车分立为独立中央企业,级别得到显著提升,将为接下来双方更高效地整合奠定了基础。
“此前长安汽车本身还不算是独立央企,接下来长安汽车如果能正式作为一个央企独立品牌,地位无疑会得到大幅提升,可以与东风汽车平行发展,话语权也会明显增加,这肯定对长安汽车是利好。至于这次的变化,对接下来的重组会带来什么样的影响,还不好说。无论如何,此次的变化,体现出国家对汽车行业的重视,给予优秀车企更好的发展空间。”乘联分会秘书长崔东树告诉湾财社记者。
不过,长安汽车一名内部人士并不同意“长安正式成为独立央企”一说。该人士表示,从公告透露的内容来看,是要新成立一家公司,长安汽车是这家新成立这个公司的下级单位。而这家新成立的公司,才是独立的央企。对此,崔东树觉得,这种可能性会更大。
朱华荣曾多次强调长安品牌战略不受重组影响
今年2月9日,东风长安传出将重组。东风股份(控股股东为东风汽车集团股份有限公司)和东风科技(控股股东为东风汽车有限公司)均发公告称,间接控股股东东风公司正在与其他国资央企集团筹划重组事项。同日,长安汽车也发布类似公告,称其间接控股股东中国兵器装备集团有限公司正在与其他国资央企集团筹划重组事项。实际控制人仍为国务院国资委。
此后双方高层都在不同场合谈及重组进程。3月28日,东风集团股份管理层在业绩沟通会上表示,公司和长安的整合正在进行中。
4月11日,长安汽车董事长朱华荣在业绩说明会上首次确认重组方案“基本已完成”,并强调这是国资委推动的“战略性重组”,旨在整合资源打造“具有全球竞争力、拥有自主核心技术,引领智能网联变革的世界一流汽车集团”。同时他指出,重组不会改变长安既定战略(包括品牌、技术及全球化规划)且“只会有利于长安更强的综合竞争力”。
5月27日,长安汽车董事长朱华荣在年度股东大会上称,重组是国资委基于全球化竞争的审时度势,利用新能源智能化技术来打造世界一流智能新能源科技集团和品牌,对于央企汽车产业来讲是战略性重大举措。同时他强调,这次重组对于长安汽车未来国际化、全球化、市场化等发展更加有利,不会因为重组改变长安汽车既定的一系列战略和技术发展方向,不会调整品牌、既定方针和战略。