金隅冀东预计2025年净利1.8亿元-2.6亿元,同比扭亏
来源:理财周刊-财事汇
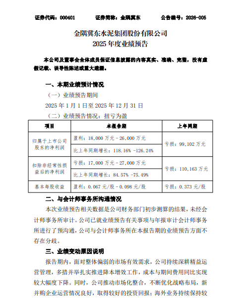
1月14日,金隅冀东(000401.SZ)发布2025年度业绩预告,预计归属于上市公司股东的净利润为18,000万元至26,000万元,同比增长118.16%至126.24%。归属于上市公司股东的扣除非经常性损益的净利润预计亏损17,000万元至27,000万元,同比减少84.57%至75.49%。

业绩变动的主要原因是:报告期内,面对整体偏弱的市场有效需求,公司持续深耕精益运营管理,多措并举扎实推进降本增效工作,成本与期间费用同比实现较大幅度下降。同时,公司推动市场化整合,不断优化战略布局,新并购企业运营情况良好,取得较好的投资回报;海外业务持续保持较高盈利水平。2025年度,公司经营业绩稳步改善,同比实现扭亏为盈。
公司称,2025年公司业绩虽然与上年同期有较大幅度下降、但仍稳定在“小年”的正常平均水准;同时业务和客户结构调整效果显著,第一大客户占比、单一大客户依赖风险显著降低。
公开资料显示,公司是北京金隅集团控股的大型国有上市公司,业务涵盖水泥制造、危固废处置、技术咨询、现代信息服务等。产业布局国内13个省(直辖市、自治区)和南非,产能位居全国第三、世界第四。
金隅冀东2025年三季度业绩报告显示,2025年前三季度,公司营业收入185.75亿元,归属于上市公司股东的净利润为4035.4万元。
截至1月15日10点24分,金隅冀东的股价4.76元/股,总市值127亿元。
郑重声明:用户在财富号/股吧/博客等社区发表的所有信息(包括但不限于文字、视频、音频、数据及图表)仅代表个人观点,与本网站立场无关,不对您构成任何投资建议,据此操作风险自担。请勿相信代客理财、免费荐股和炒股培训等宣传内容,远离非法证券活动。请勿添加发言用户的手机号码、公众号、微博、微信及QQ等信息,谨防上当受骗!
评论该主题
帖子不见了!怎么办?作者:您目前是匿名发表 登录 | 5秒注册 作者:,欢迎留言 退出发表新主题
温馨提示: 1.根据《证券法》规定,禁止编造、传播虚假信息或者误导性信息,扰乱证券市场;2.用户在本社区发表的所有资料、言论等仅代表个人观点,与本网站立场无关,不对您构成任何投资建议。用户应基于自己的独立判断,自行决定证券投资并承担相应风险。《东方财富社区管理规定》