这家A股公司实控人一审被判离婚!“分手费”或涉近34亿元
来源:每日经济新闻
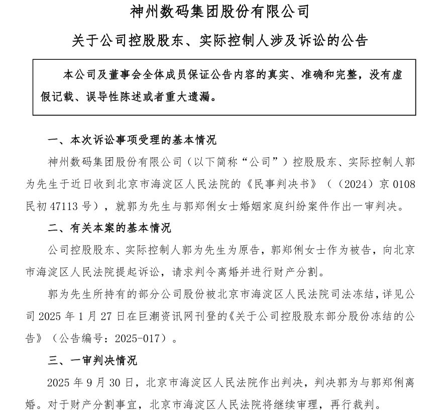
10月10日,神州数码(000034.SZ,股价43.86元,市值315.88亿元)公告,控股股东、实际控制人郭为涉及的婚姻家庭纠纷案件于2025年9月30日作出一审判决,判决其与郭郑俐离婚。而对于财产分割事宜,法院将继续审理,再行裁判。
今年1月27日公司曾披露,郭为所持有的7738.89万股公司股份此前被北京市海淀区人民法院司法冻结,若冻结股份后续被处置,存在公司控股股东发生变更的风险。
若以10月10日神州数码收盘价43.86元/股计算,前述冻结股份对应市值约为33.94亿元。神州数码表示,公司与控股股东、实际控制人在资产等方面完全分开,具有独立完整的资产、业务及自主经营能力。本次诉讼不会对公司利润和生产经营情况产生重大影响。

8月27日晚,神州数码发布半年报。2025年上半年,其实现营业收入715.9亿元,同比增长14.4%;AI相关业务营收133.32亿元,同比增56%;净利润约4.26亿元。
每日经济新闻综合公开信息
郑重声明:用户在财富号/股吧/博客等社区发表的所有信息(包括但不限于文字、视频、音频、数据及图表)仅代表个人观点,与本网站立场无关,不对您构成任何投资建议,据此操作风险自担。请勿相信代客理财、免费荐股和炒股培训等宣传内容,远离非法证券活动。请勿添加发言用户的手机号码、公众号、微博、微信及QQ等信息,谨防上当受骗!
评论该主题
帖子不见了!怎么办?作者:您目前是匿名发表 登录 | 5秒注册 作者:,欢迎留言 退出发表新主题
温馨提示: 1.根据《证券法》规定,禁止编造、传播虚假信息或者误导性信息,扰乱证券市场;2.用户在本社区发表的所有资料、言论等仅代表个人观点,与本网站立场无关,不对您构成任何投资建议。用户应基于自己的独立判断,自行决定证券投资并承担相应风险。《东方财富社区管理规定》