深圳能源位列榜首




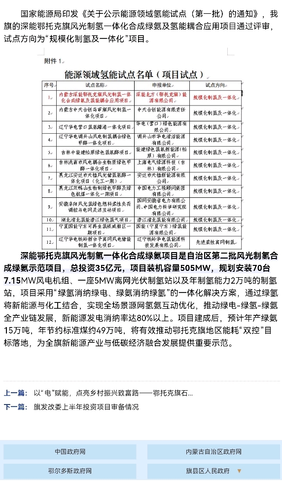
国家能源局正式公布第一批能源领域氢能试点近日,国家能源局发布公告(2025年第6号),正式公布能源领域氢能试点(第一批),文件指出经有关省级能源主管部门和中央企业推荐,国家能源局组织专家评审,并公示征求各方面意见,决定将内蒙古深能鄂托克旗风光制氢一体化合成绿氨及氢能耦合应用等41个项目、吉林长春松原白城等9个区域列为能源领域氢能试点(第一批)。原文如下:






国家能源局正式公布第一批能源领域氢能试点近日,国家能源局发布公告(2025年第6号),正式公布能源领域氢能试点(第一批),文件指出经有关省级能源主管部门和中央企业推荐,国家能源局组织专家评审,并公示征求各方面意见,决定将内蒙古深能鄂托克旗风光制氢一体化合成绿氨及氢能耦合应用等41个项目、吉林长春松原白城等9个区域列为能源领域氢能试点(第一批)。原文如下: 
2025-12-11 10:08:37 作者更新以下内容




2025-12-11 10:22:23 作者更新以下内容


◆
◆
发表于 2025-12-11 10:04:50
发布于 湖南
国家能源局正式公布第一批能源领域氢能试点
近日,国家能源局发布公告(2025年第6号),正式公布能源领域氢能试点(第一批),文件指出经有关省级能源主管部门和中央企业推荐,国家能源局组织专家评审,并公示征求各方面意见,决定将内蒙古深能鄂托克旗风光制氢一体化合成绿氨及氢能耦合应用等41个项目、吉林长春松原白城等9个区域列为能源领域氢能试点(第一批)。
原文如下:





来源:国家能源局官网
郑重声明:用户在财富号/股吧/博客等社区发表的所有信息(包括但不限于文字、视频、音频、数据及图表)仅代表个人观点,与本网站立场无关,不对您构成任何投资建议,据此操作风险自担。请勿相信代客理财、免费荐股和炒股培训等宣传内容,远离非法证券活动。请勿添加发言用户的手机号码、公众号、微博、微信及QQ等信息,谨防上当受骗!
评论该主题
帖子不见了!怎么办?作者:您目前是匿名发表 登录 | 5秒注册 作者:,欢迎留言 退出发表新主题
温馨提示: 1.根据《证券法》规定,禁止编造、传播虚假信息或者误导性信息,扰乱证券市场;2.用户在本社区发表的所有资料、言论等仅代表个人观点,与本网站立场无关,不对您构成任何投资建议。用户应基于自己的独立判断,自行决定证券投资并承担相应风险。《东方财富社区管理规定》