要判断精伦电子将2.3亿元服务器合同归类为“智能制造类产品”是否“过于牵强”,需结合两年报告中“智能制造类产品”的定义逻辑、业务属性关联性、行业范畴一致性及战略拓展合理性综合分析,核心结论为:**归类具备业务协同基础与行业逻辑支撑,未超出“智能制造”的广义范畴,不属于“过于牵强”,具体分析如下:
一、核心前提:2024-2025年“智能制造类产品”的定义延续与拓展逻辑
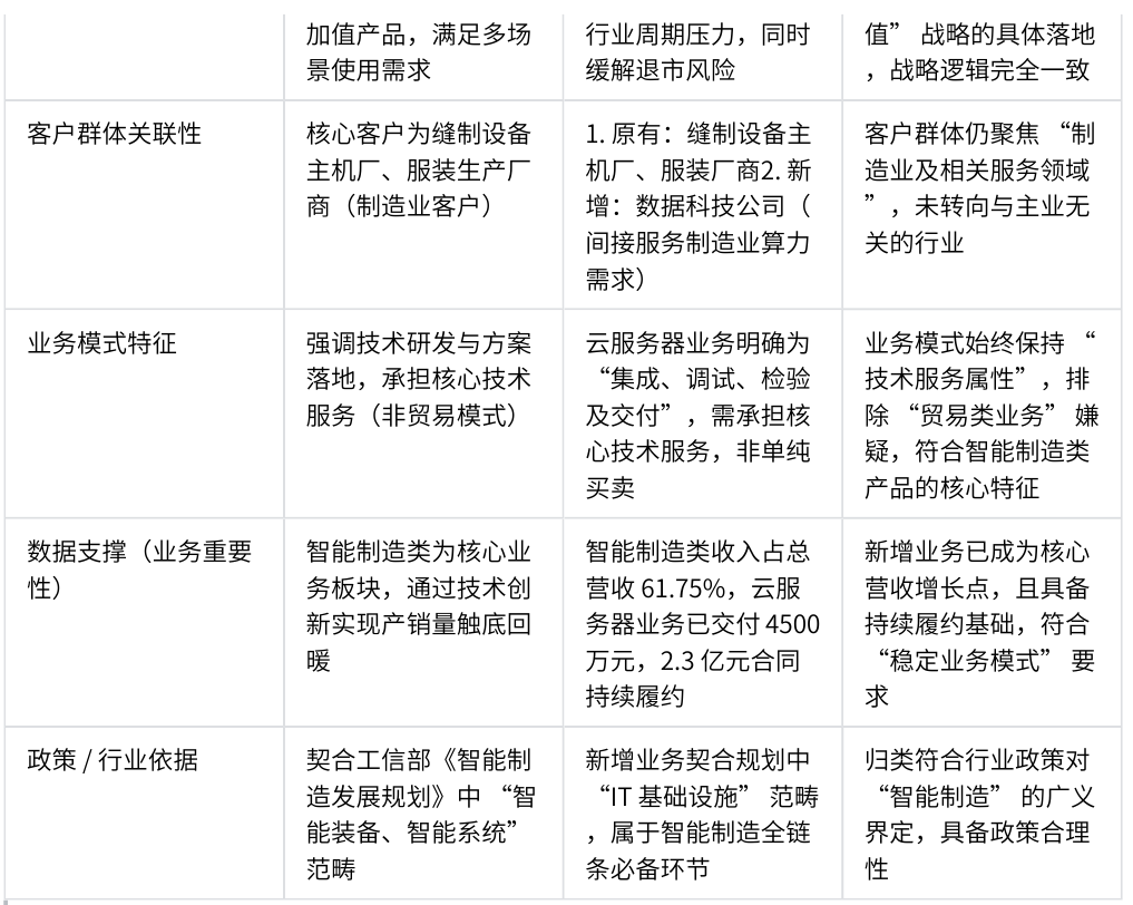
从两年报告对“智能制造类产品”的界定来看,其核心始终围绕“制造业数字化、智能化升级的支撑服务”,2025年新增“云服务器集成”是原有业务基础上的广义延伸,而非突兀跨界。2024年报中,“智能制造类产品”包含三类:工业用缝制设备智能控制产品(如伺服系统)、工业物联组件及其他智能工厂通用控制产品、缝制工厂智能制造解决方案(含软件),核心是为“制造业(以缝制行业为主)”提供“控制+物联+管理系统”,本质是“智能制造的‘功能模块’支撑”。2025半年报则在延续前两类(缝制设备伺服控制、服装工厂管理系统)的基础上,新增“企业级云服务器集成、调试、检验及交付”第三类,从“智能制造的功能模块”延伸至“智能制造的基础设施”,形成“硬件控制+软件管理+算力支撑”的完整服务链。这种延伸具备合理性:云服务器是智能工厂运行的必需底层保障,为原有MESS系统、物联网装维APP等提供数据存储和算力支撑,与“功能模块”同属“智能制造落地的关键环节”。
二、关键论证:云服务器业务与“智能制造”的核心关联性,支撑归类合理性
判断归类是否牵强,核心看新增业务与原有智能制造主业是否存在业务协同性、行业范畴一致性,而非仅局限于“是否与缝制设备直接相关”(2024年已提及“其他智能工厂通用控制产品”,为跨行业拓展预留空间)。
#1. 业务属性:云服务器是“智能制造”的底层基础设施,与原有业务形成协同
2024年“智能制造类产品”的核心是“让工厂变智能”——通过伺服控制系统提升设备精度、通过MESS系统实现生产管理数字化;2025年新增的“云服务器集成”,则是支撑智能工厂运行的“算力底座”:一方面满足智能工厂的 data 存储需求(如服装工厂生产数据、缝制设备控制参数数据的集中管理),另一方面为原有软件系统(如MESS系统、物联网装维APP)提供算力支撑,尤其适配多工厂协同、大数据分析场景。更重要的是,公司可向服装客户提供“智能工厂解决方案+云服务器集成”一体化交付,提升客户粘性,这种业务协同性证明云服务器并非“孤立业务”,而是原有智能制造服务的延伸补充。
#2. 行业范畴:未脱离“智能制造”的广义边界,符合公司所属行业定位
公司所属行业为“计算机、通信和其他电子设备制造业”“软件和信息技术服务业”,而“云服务器集成”属于信息技术服务中的“系统集成服务”,且直接服务于“智能制造”场景,未脱离核心行业范畴。从政策定义来看,工信部《智能制造发展规划》明确“智能制造是基于新一代信息技术与制造业深度融合”,涵盖智能装备、智能系统、工业软件、IT基础设施等全链条——云服务器作为“IT基础设施”,天然属于智能制造的支撑环节,归类符合行业政策对“智能制造”的广义界定。
#3. 战略延续性:2024年已明确“数字化升级”方向,2025年新增业务是战略落地
2024年报中,公司已提及“着力推进数字化、智能化升级”“布局高附加值产品开发”“满足多场景使用需求”,表明公司早已计划从“缝制行业细分智能控制”向“更广义的制造业数字化服务”拓展。2025年新增云服务器业务并非“突发跨界”,2024年的“工业物联组件”“通用智能控制产品”已突破“缝制设备”单一场景,为此次拓展“云服务器”这类跨行业基础设施服务奠定基础。同时,作为*ST公司,新增业务未选择与主业无关的贸易、类金融等“短期增收”业务,而是围绕“智能制造”延伸,体现战略一致性,进一步支撑归类合理性。
三、需澄清的“看似牵强”的误区:不能仅以“是否与缝制设备直接相关”判断
部分观点认为“云服务器与缝制设备无关,归类牵强”,实则陷入“狭义主业”误区——2024年报已明确“智能制造类产品”包含“其他智能工厂通用智能控制产品”,即“不限于缝制行业”。一方面,2025年新增业务即使不服务于缝制行业,服务于其他制造业的“智能工厂建设”,仍属于“智能制造类产品”范畴;另一方面,报告明确云服务器业务是“集成、调试、检验及交付”,而非单纯“买入再卖出”的贸易——公司需承担核心技术服务(如调试、检验),具备“智能制造服务”的技术属性,与“贸易业务”有本质区别。
四、风险提示:归类合理性需进一步验证的两个关键点(不影响“非牵强”结论)
尽管归类具备合理性,但需关注审计与监管对“业务核心能力”的验证,若存在以下情况可能引发问询,但不改变“归类逻辑合理”的结论:一是公司是否具备云服务器集成的核心能力(如专业技术团队、自主调试/检验技术,半年报未提及外包,暂可认为具备);二是客户是否为“智能制造相关客户”(报告提及客户为“某数据科技有限公司”,数据公司常为制造业提供算力服务,间接支撑智能制造场景,关联性仍存在)。
五、结论:归类具备逻辑支撑,不属于“过于牵强”
精伦电子将2.3亿元服务器合同归类为“智能制造类产品”,本质是从“智能制造的功能模块服务”向“基础设施服务”的合理延伸,符合业务协同性(云服务器与原有系统形成服务闭环)、行业范畴一致性(属于智能制造广义界定)、战略延续性(2024年数字化升级方向的落地)。综上,该归类具备充分的业务逻辑与行业支撑,不属于“过于牵强”,且公司已通过2025半年报清晰披露归类依据,履行了信息披露义务。$*ST国华(SZ000004)$ $*ST精伦(SH600355)$ $ST股(BK0511)$
