深圳一案例入选国家“人工智能+”知识产权公共服务应用场景建设名单
来源:上海证券报·中国证券网
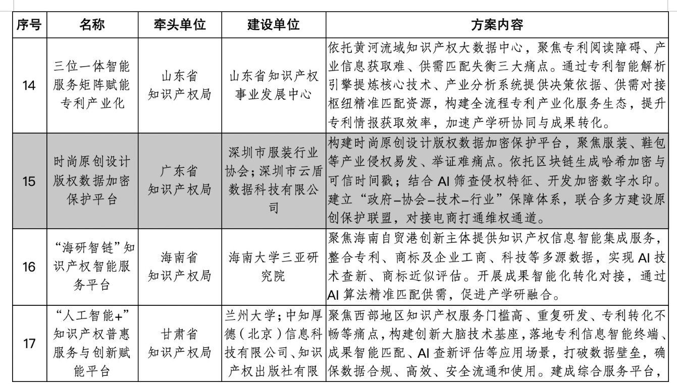
上证报中国证券网讯(记者杨子晏)12月23日,记者从深圳市市场监督管理局(知识产权局)获悉,深圳市服装行业协会、深圳市云盾数据科技有限公司联合建设的时尚原创设计版权数据加密保护平台成功入选“人工智能+”知识产权公共服务应用场景建设名单,成为广东省唯一上榜方案。该名单由国家知识产权局发布,共包含18项典型应用场景。

图为部分“人工智能+”知识产权公共服务应用场景建设名单
据了解,此次入选的时尚原创设计版权数据加密保护平台,针对时尚产品非标化、销售窗口期短、侵权易发且举证难等行业痛点,构建了数据存证固证、侵权鉴定、证据比对、分层解纷一体化的服务体系。截至2025年6月,该平台已备案原创作品超5万件,服务企业超350家,线下培训覆盖人数过万,服务范围辐射全国十多个产业集群,逐步形成“政府引导、协会主责、技术支撑、行业协同”的知识产权保护工作模式。
近年来,深圳市市场监督管理局(知识产权局)推动成立了深圳市知识产权标准化技术委员会,发布全国首个知识产权公共服务标准体系及《知识产权公共服务网点建设规范》等12项地方标准,构建起系统规范的标准化服务框架。在服务网络构建方面,该局出台市级公共服务网点管理办法,持续扩大服务覆盖面,累计培育国家级知识产权公共服务网点5家、省级3家、市级21家,构建形成“1+29+11+N”立体化服务网络。同时,该局推动多元主体共建179家知识产权保护工作站,累计为15万余家创新主体提供全链条知识产权服务。
深圳市市场监督管理局(知识产权局)表示,接下来该局将以此次项目入选为契机,持续深化知识产权公共服务标准化建设,推广“人工智能+知识产权”服务模式创新,进一步完善全链条服务体系,为深圳建设具有全球影响力的科技创新中心和知识产权强市提供有力支撑。
郑重声明:用户在财富号/股吧/博客等社区发表的所有信息(包括但不限于文字、视频、音频、数据及图表)仅代表个人观点,与本网站立场无关,不对您构成任何投资建议,据此操作风险自担。请勿相信代客理财、免费荐股和炒股培训等宣传内容,远离非法证券活动。请勿添加发言用户的手机号码、公众号、微博、微信及QQ等信息,谨防上当受骗!
评论该主题
帖子不见了!怎么办?作者:您目前是匿名发表 登录 | 5秒注册 作者:,欢迎留言 退出发表新主题
温馨提示: 1.根据《证券法》规定,禁止编造、传播虚假信息或者误导性信息,扰乱证券市场;2.用户在本社区发表的所有资料、言论等仅代表个人观点,与本网站立场无关,不对您构成任何投资建议。用户应基于自己的独立判断,自行决定证券投资并承担相应风险。《东方财富社区管理规定》